0222 229 0 229
bilgi@metotolcum.com.tr

İŞ HİJYEN YÖNETMELİĞİ DEĞİŞTİ

24.01.2017 TARİHLİ 'İŞ HİJYENİ ÖLÇÜM, TEST VE ANALİZ LABORATUVARLARI HAKKINDA YÖNETMELİK'

 

İŞ HİJYENİ ÖLÇÜM, TEST VE ANALİZ LABORATUVARLARI HAKKINDA YÖNETMELİK İÇİN TIKLAYINIZ

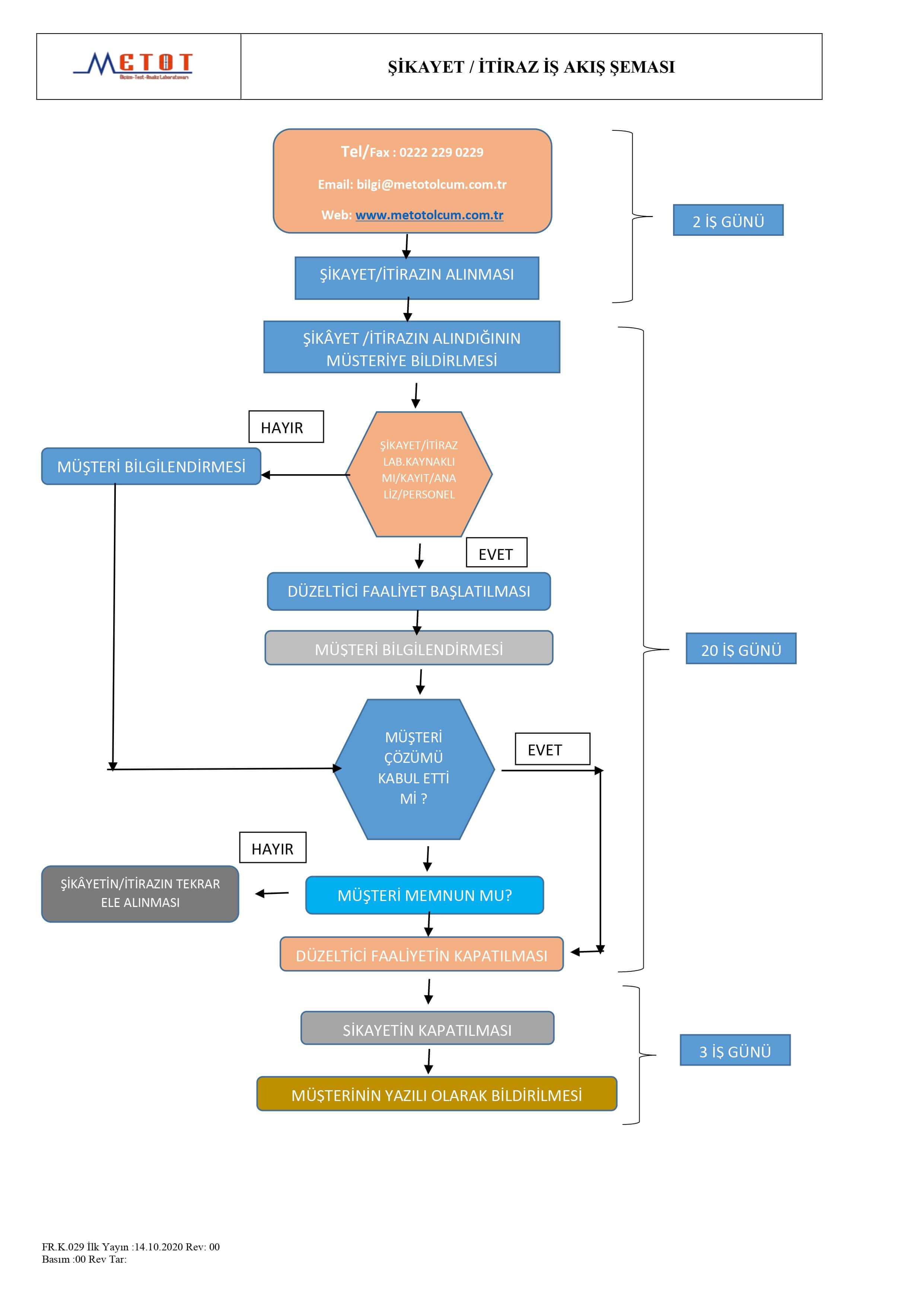
Müşteri Şikâyetlerinin Değerlendirilmesi

Müşteri, şikayetlerini ve önerilerini firmamıza “ Müşteri Şikayet ve Öneri Formu”nu web sitesinden ve firmamızdan temin ederek iletebilir. Bunun yanında Müşterilerden gelen talep ve şikâyetler sözlü, yazılı, telefon veya faks yoluyla laboratuvarımız tarafından alınır.


Talep veya şikâyeti alan kişi tarafından şikâyet konusu Müşteri Şikâyet ve Öneri Formuna Müşteri İlişkileri Sorumlusu tarafından işlenir. Müşteri İlişkileri Sorumlusu gelen şikâyetleri iletir. İlk değerlendirmeler Kalite Sistem Birimi tarafından yapılır. Oluşan şikâyetlerin takibi ise Müşteri Şikâyetleri Takip Formu ile gerçekleştirilir.


Kalite Sistem Birimi personeli yapmış olduğu değerlendirmeye göre şikâyeti ilgilisine iletilir. Şikâyetçiye bildirilecek sonuçlar, şikâyete konu laboratuvar faaliyetlerinde yer almayan kişi/kişiler tarafından hazırlanmakta, gözden geçirilmekte ve onaylanmaktadır. Bu amaçla yönetim sistemi ile ilgili şikâyetler


Kalite Yöneticisi, Laboratuvar ile ilgili şikâyetlerde ise kararlar Laboratuvar ve/veya Kalite Yöneticisi tarafından hazırlanmakta, gözden geçirilmekte ve onaylanmaktadır.


Şikâyetle ilgili ne tür çalışmalar yapılacağı kararı verilir, ve şikâyet konusu ile ilgili durum değerlendirmesi ya da yapılacaklar hakkında müşteriye yazılı bilgi verilir. Düzeltici Faaliyet başlatılır ve faaliyetlerle ilgili durum müşteriye iletilir. Müşteri Şikâyetleri Takip Formu ve Müşteri Şikayet Formuna işlenir ve ilgili birime şikâyet bildirilir. Şikâyet formlarının tümü Kalite Yöneticisi tarafından saklanarak arşivlenir.


Şikayet sürecinin giderilmesi hakkında müşteriyi bilgilendirmek amacıyla Şikayet Formunun bir kopyası müşteriye gönderilir. Müşteri, şikayet ve şikayetin giderilme süreci ile ilgili görüşlerini aynı form üzerine belirtir ve müşteri şikayetinin giderilmesi hakkında geri dönüş sağlanmış olur. Şikâyetin aşamaları ve yapılan faaliyetlerin sonucu hakkında müşteri yazılı (e-mail)olarak bilgilendirilir ve şikâyetin takibi Kalite Yöneticisi tarafından yapılır.


Laboratuvar, şikâyetleri birer iyileşme fırsatı olarak kabul eder. Şikâyetin laboratuvardan kaynaklandığına kanaat getirilirse, laboratuvar içerinde derhal Düzeltici Faaliyet Prosedürü uygulanarak, şikâyetin tekrarı önlenir.




Eskişehir Web Tasarım